Browse Source

Documentation for the image task.

PR: 19055
Submitted by:	Jan Mat�rne <jan at materne dot de>


git-svn-id: https://svn.apache.org/repos/asf/ant/core/trunk@274472 13f79535-47bb-0310-9956-ffa450edef68
master
Stefan Bodewig 22 years ago
parent
commit
3f56c62d15
4 changed files with 216 additions and 0 deletions
  1. BIN
      docs/manual/OptionalTasks/image-classdiagram.gif
  2. +209
    -0
      docs/manual/OptionalTasks/image.html
  3. +6
    -0
      docs/manual/install.html
  4. +1
    -0
      docs/manual/optionaltasklist.html

BIN
docs/manual/OptionalTasks/image-classdiagram.gif View File

Before After
Width: 1713  |  Height: 1314  |  Size: 132 kB

+ 209
- 0
docs/manual/OptionalTasks/image.html View File

@@ -0,0 +1,209 @@
<html>

<head>
<meta http-equiv="Content-Language" content="en-us">
<title>Image Task</title>
</head>

<body>

<h2><a name="image">Image</a></h2>
<h3>Description</h3>
<p>Applies a chain of image operations on a set of files.</p>
<p>Requires Java Advanced Image API from Sun.</p>

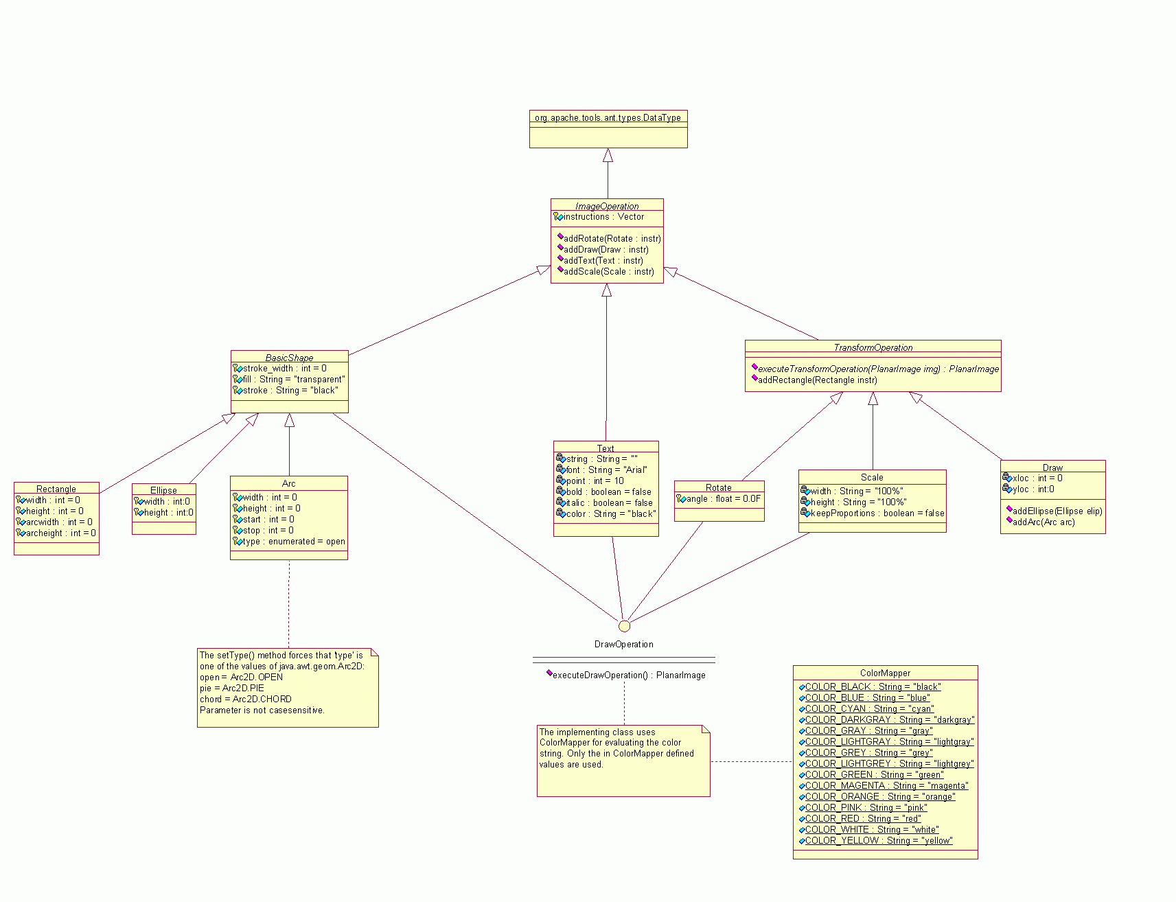
<h5>Overview of used datatypes</h5>
<img src="image-classdiagram.gif" border="0" alt="Class-Diagram">

<h3>Parameters</h3>
<table border="1" cellpadding="2" cellspacing="0">
<tr>
<td valign="top"><b>Attribute</b></td>
<td valign="top"><b>Description</b></td>
<td align="center" valign="top"><b>Required</b></td>
</tr>
<tr>
<td valign="top"> failonerror </td>
<td valign="top"> Boolean value. If false, note errors to the output but keep going. </td>
<td align="center"> no (defaults to <i>true</i>) </td>
</tr>
<tr>
<td valign="top"> srcdir </td>
<td valign="top"> Directory containing the images. </td>
<td align="center"> yes, unless nested fileset is used </td>
</tr>
<tr>
<td valign="top"> encoding </td>
<td valign="top"> Image encoding type. <br>
Valid (caseinsensitive) are: jpg, jpeg, tif, tiff
</td>
<td align="center"> no (defaults to <i>JPEG</i>) </td>
</tr>
<tr>
<td valign="top"> overwrite </td>
<td valign="top"> Boolean value. Sets whether or not to overwrite
a file if there is naming conflict.
</td>
<td align="center"> no (defaults to <i>false</i>) </td>
</tr>
<tr>
<td valign="top"> gc </td>
<td valign="top"> Boolean value. Enables garbage collection after
each image processed.
</td>
<td align="center"> no (defaults to <i>false</i>) </td>
</tr>
<tr>
<td valign="top"> destdir </td>
<td valign="top"> Directory where the result images are stored. </td>
<td align="center"> no (defaults to value of <i>srcdir</i>) </td>
</tr>
<!-- attributes inherited from MatchingTask -->
<tr>
<td valign="top">includes</td>
<td valign="top">comma- or space-separated list of patterns of files that must be
included. All files are included when omitted.</td>
<td valign="top" align="center">No</td>
</tr>
<tr>
<td valign="top">includesfile</td>
<td valign="top">the name of a file. Each line of this file is
taken to be an include pattern</td>
<td valign="top" align="center">No</td>
</tr>
<tr>
<td valign="top"> excludes</td>
<td valign="top">comma- or space-separated list of patterns of files that must be
excluded. No files (except default excludes) are excluded when omitted.</td>
<td valign="top" align="center">No</td>
</tr>
<tr>
<td valign="top">excludesfile</td>
<td valign="top">the name of a file. Each line of this file is
taken to be an exclude pattern</td>
<td valign="top" align="center">No</td>
</tr>
<tr>
<td valign="top">defaultexcludes</td>
<td valign="top">indicates whether default excludes should be used or not
(&quot;yes&quot;/&quot;no&quot;). Default excludes are used when omitted.</td>
<td valign="top" align="center">No</td>
</tr>
<tr>
<td valign="top"> caseSensitive </td>
<td valign="top"> Boolean value. Sets case sensitivity of the file system. </td>
<td align="center"> no (defaults to <i>false</i>) </td>
</tr>
<tr>
<td valign="top"> followSymlinks </td>
<td valign="top"> Boolean value. Sets whether or not symbolic links hsould be followed. </td>
<td align="center"> no (defaults to <i>true</i>) </td>
</tr>
</table>

<h3>Parameters specified as nested elements</h3>
<p>This task forms an implicit <a href="../CoreTypes/fileset.html">FileSet</a> and
supports all attributes of <code>&lt;fileset&gt;</code> as well as the
nested <code>&lt;include&gt;</code>, <code>&lt;exclude&gt;</code> and
<code>&lt;patternset&gt;</code> elements.</p>


<h4>ImageOperation</h4>
<p>Adds an ImageOperation to chain.</p>
<h5>Nested Elements</h5>
ImageOperation can handle nested Rotate, Draw, Rectangle, Text and Scale objects.

<h4>Rotate</h4>
<p>Adds a Rotate ImageOperation to chain.</p>
<h5>Parameters</h5>
<table border="1" cellpadding="2" cellspacing="0">
<tr>
<td valign="top"><b>Attribute</b></td>
<td valign="top"><b>Description</b></td>
<td align="center" valign="top"><b>Required</b></td>
</tr>
<tr>
<td valign="top"> angle </td>
<td valign="top"> Float value. Sets the angle of rotation in degrees. </td>
<td align="center"> no (defaults to <i>0.0F</i>) </td>
</tr>
</table>

<h4>Scale</h4>
<p>Adds a Scale ImageOperation to chain.</p>
<h5>Parameters</h5>
<table border="1" cellpadding="2" cellspacing="0">
<tr>
<td valign="top"><b>Attribute</b></td>
<td valign="top"><b>Description</b></td>
<td align="center" valign="top"><b>Required</b></td>
</tr>
<tr>
<td valign="top"> keepproportions </td>
<td valign="top"> Boolean value. Sets whether the proportion heigth/width should be kept. </td>
<td align="center"> no (defaults to <i>false</i>) </td>
</tr>
<tr>
<td valign="top"> width </td>
<td valign="top"> Sets the width of the image, either as an integer or a %. </td>
<!-- todo: if integer, what kind? cm, px, inches, ... -->
<td align="center"> no (defaults to <i>100%</i>) </td>
</tr>
<tr>
<td valign="top"> heigth </td>
<td valign="top"> Sets the height of the image, either as an integer or a %. </td>
<!-- todo: if integer, what kind? cm, px, inches, ... -->
<td align="center"> no (defaults to <i>100%</i>) </td>
</tr>
</table>

<h4>Draw</h4>
<p>Adds a Draw ImageOperation to chain. DrawOperation DataType objects can be
nested inside the Draw object.</p>
<h5>Parameters</h5>
<table border="1" cellpadding="2" cellspacing="0">
<tr>
<td valign="top"><b>Attribute</b></td>
<td valign="top"><b>Description</b></td>
<td align="center" valign="top"><b>Required</b></td>
</tr>
<tr>
<td valign="top"> xloc </td>
<td valign="top"> X-Position where to draw nested image elements. </td>
<td align="center"> no (defaults to <i>0</i>) </td>
</tr>
<tr>
<td valign="top"> yloc </td>
<td valign="top"> Y-Position where to draw nested image elements. </td>
<td align="center"> no (defaults to <i>0</i>) </td>
</tr>
</table>

<h3>Examples</h3>

<blockquote><pre>
&lt;image srcdir="src" includes="*.png"&gt;
&lt;scale keepproportions="true" width="40"/&gt;
&lt;/image&gt;
</pre></blockquote>
<p>Creates a thumbnail for all PNG-files in <i>src</i> in the size of 40 pixel keeping the proportions
and stores the <i>src</i>.</p>

<blockquote><pre>
&lt;image srcdir="src" destdir="dest" includes="*.png"&gt;
&lt;scale keepproportions="true" width="40"/&gt;
&lt;/image&gt;
</pre></blockquote>
<p>Same as above but stores the result in <i>dest</i>.</p>

<blockquote><pre>
</pre></blockquote>

<hr>
<p align="center">Copyright &copy; 2003 Apache Software
Foundation. All rights Reserved.</p>

</body>
</html>



+ 6
- 0
docs/manual/install.html View File

@@ -424,6 +424,12 @@ Installing Ant / Optional Tasks</a> section above.</p>
<td><a href="http://www.jcraft.com/jsch/index.html"
target="_top">http://www.jcraft.com/jsch/index.html</a></td>
</tr>
<tr>
<td>JAI - Java Advanded Imaging</td>
<td>image task</td>
<td><a href="http://java.sun.com/products/java-media/jai/"
target="_top">http://java.sun.com/products/java-media/jai/</a></td>
</tr>
</table>
<br>
<hr>


+ 1
- 0
docs/manual/optionaltasklist.html View File

@@ -28,6 +28,7 @@
<a href="OptionalTasks/echoproperties.html">Echoproperties</a><br>
<a href="OptionalTasks/ftp.html">FTP</a><br>
<a href="OptionalTasks/icontract.html">IContract</a><br>
<a href="OptionalTasks/image.html">Image</a><br>
<a href="OptionalTasks/jarlib-available.html">Jarlib-available</a><br>
<a href="OptionalTasks/jarlib-display.html">Jarlib-display</a><br>
<a href="OptionalTasks/jarlib-manifest.html">Jarlib-manifest</a><br>


Loading…
Cancel
Save